Home
Events
Vision & Mission
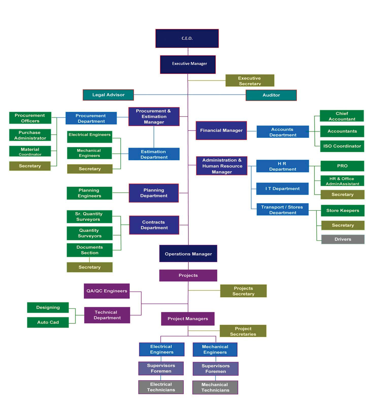
Organization Chart
Projects
Products
Contact Us
Home
Events
Vision & Mission
Organization Chart
Projects
Products
Contact Us
×
Warning
Error loading component: com_kunena, Component not found.
Organization Chart
Our Clients